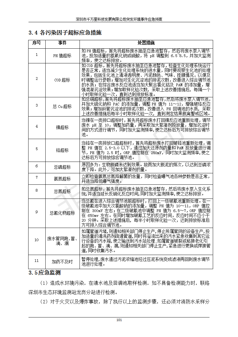
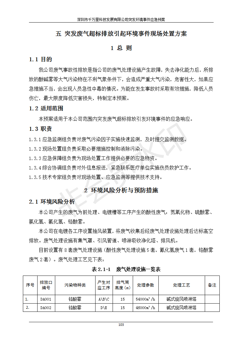
深圳市千万里科技发展有限公司
应急预案
联系方式
深圳市千万里科技发展有限公司
联系人:石先生
电话:0755-84068773
手机:13265606989
Q Q :3058504252
邮箱:3058504252@qq.com
网址:www.szqwlkj.com
地址:深圳市龙岗区坪地镇金水桥工业区
联系人:石先生
电话:0755-84068773
手机:13265606989
Q Q :3058504252
邮箱:3058504252@qq.com
网址:www.szqwlkj.com
地址:深圳市龙岗区坪地镇金水桥工业区


















































































































